Canal + 1984
Article publié le Mardi 10 septembre 2024 , lu 16 fois
Présentation
Après de longues recherches sur la toile, je me suis aperçu qu’il était plutôt ardu de trouver des informations sur l’article paru dans la revue Radio blanc numéro 445 de décembre 1984.
En effet ce dernier n’était pas sorti car saisi par la justice sur la demande de Canal Plus. Ce numéro 445 contenant un article complet sur un modèle de décodeur fait main et permettant de visualiser et écouter en clair la chaîne cryptée.
Même si le fonctionnement n’était pas parfait il fonctionnait toutefois pas mal avec juste un petit souci d’accrochage sur les scènes de films les plus sombres (on verra plus loin pourquoi).
J’ai donc décidé de récupérer les documents et d’écrire un article avec des illustrations propres sur le sujet. Bien entendu ce décodeur n'a plus aucune utilité le système de cryptage ayant totalement changé de principe depuis bien longtemps.
Ce qui est plaisant pour les nostalgiques c’est que ce décodeur est entièrement réalisé à l’aide de composants discrets sans microcontrôleurs et donc sans programmation.
Les solutions retenues
La vidéo
La solution de cryptage choisie pour de multiples raisons dont le coût de réalisation est le « retard double ».
Ceci revient à dire que la ligne utile peut débuter à τº, τº plus T ou τº plus de 2T avec T égal 888 ns.
L’audio
Le brouillage du son est réalisé par un retournement du spectre de base autour d’une fréquence de modulation déterminée. Cette fréquence de modulation doit être facilement synthétisable dans le décodeur, elle peut être choisie dans un rapport simple avec une fréquence caractéristique du signal vidéo (Fréquence ligne ou fréquence trame).
Dans le principe retenu la fréquence de modulation vaut 12,8 kHz, Soit 256 fois FT (FT : fréquence trame à cinquante hertz). La bande passante audio est contenue dans une fourchette de plus moins 1 dB. À l’émission la porteuse à 12,8 kHz est supprimée et seules les 2 bandes latérales après préaccentuation à 75 µs sont transmises.
Les principes de décryptage
La partie audio
La figure 1 représente l’allure des spectres audio. Pour le signal décrypté ou non crypté : Partie A du schéma. Pour le signal audio crypté : bande latérale B1 et B2. En fait il y a super position de A et B1, mais les spectres ont été compressés pour une meilleure lisibilité du schéma.
A la réception on récupère, sur la prise Péritel, après changement de fréquence dans le tuner VHF ou UHF et démodulation après les amplificateurs FI, les 2 bandes latérales B1 et B2.
Notons au passage que la bande audio d’un magnétoscope est insuffisante pour restituer les 2 bandes latérales B1 et B2. Il est donc impossible d’enregistrer le son de Canal Plus crypté et le décrypter ensuite. Ceci est vrai pour le son mais pas pour l’image.
Le synoptique est représenté à la figure 2. On part d’un oscillateur à quartz à 3276,8 kHz, Le signal à 12,8 kHz est obtenu par division par 256 de la fréquence de l’oscillateur. La fréquence du quartz est suffisamment stable pour qu’il n’y ait qu’une différence de fréquence extrêmement faible entre la fréquence effectivement obtenue et la fréquence désirée. Par contre il n’y aura aucune relation de phase entre la porteuse à l’émission et la porteuse régénérée à la réception. L’oreille dans le cas d’émission monophonique est un peu sensible à la phase cette caractéristique de phase n’aura aucune importance.
Le schéma de principe est celui de la figure 3. Le quartz à 3276,8 kHz en réaction sur une porte de type 4584 (6 triggers de Schmitt), constitue l’oscillateur. Le signal est appliqué au circuit 4020 (compteur binaire à 14 étages), dont la sortie division par 256 est la seule employée ici. À la broche 13 le signal est carré et son amplitude crête-à-crête égale à 12 V. Le filtrage élimine une grande partie des composants indésirables et on récupère sur l’émetteur de T1 une tension quasi sinusoïdale. La sous porteuse régénérée ainsi que le signal audio crypté sont appliqués au modulateur/démodulateur équilibré de type 1496, Ce circuit répondant parfaitement au résultat recherché.
Le signal audio démodulé est disponible sur les broches 12 et 6 du 1496. Au mode asymétrique une seule porte est utilisée. Un filtre passif élimine les composantes indésirables.
Les résidus de sous porteuse en sortie pourront être annulés en agissant sur le potentiomètre R18.
La représentation de l’embase Péritel à la figure 9, montre la manière de raccorder le décrypteur au téléviseur. Afin que le signal traverse le 1496 le niveau de tension, sur la brosse 8 de la Péritel (commutation lente), doit être un potentiel compris entre 10 et 12 V.
La partie vidéo
Si l’on référence le début de la ligne au front descendant du top de synchro ligne, Le signal vidéo peut débuter aux 3 instants suivants : τ0, τ0+T ou τ0+2T avec T = 888 ns. La figure 4 montre d’une manière sommaire mais explicite l’aspect de l’image cryptée.
Le cryptage concerne les lignes 24 à 309 incluses et 336 à 621 incluses, donc 572 lignes au total. Si le cryptage était cyclique sur une trame,le code correspondant serait trop simple à obtenir : Une exploration ligne par ligne de la trame aurait donné une suite de 572 chiffres compris entre 0 et 2. Une simple mémoire 572 * 2 bits auraient suffi pour rétablir l’ordre. Imaginons que comme dans le cas de la figure 4 que la ligne 4 soit affectée d’un retard, on ajoute un retard supplémentaire. Pour la ligne n + 1, 2 retards : 0 ajouté ; n + 2, 1 retard : 1 ajouté ; n + 3, 0 retard : 2 ajoutés et ainsi de suite… De cette manière toute ligne commence au même endroit avec 2 retards. En principe, cette restitution signifie qu’il existe entre le bord gauche de l’écran et le bord gauche de l’image un écart d’environ 2 cm non utilisable. En fait il y a un léger surbalayage (Temps de balayage du spot de gauche à droite de l’écran) plus court que la durée du signal vidéo utile : 52 µs. De fait le défaut n’apparaît pas sur un téléviseur classique.
C’eût été trop facile si une simple observation avait débouché sur la connaissance de la séquence. Cette fréquence aurait pu être mise en mémoire 572 * 2 bits et l’opération répétée chaque mois.
Pour compliquer les choses, la séquence ne concerne pas seulement 2 trames complète mais 3 images consécutives soit 6 trames au total. La séquence a trouver ne comporte donc plus 572 chiffres mais 1716 compris entre 0 et 2. La scrutation ligne par ligne est exclue à moins de concevoir un procédé automatique…
Sans connaissance des polynômes générateurs de fonctions pseudo aléatoires il n’existe qu’une solution purement analogique fonctionnant quelle que soit la clé de chiffrement.
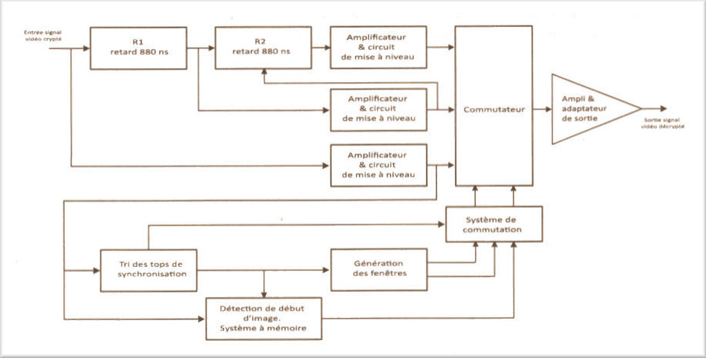
Le synoptique de la figure 5 représente une solution qui ne donne pas satisfaction à 100 % mais qui permet au moins de visualiser une émission. Le principe en est simple : détecter le début de l’image et déterminer le retard 0, 1 ou 2 puis le compresser en traversant respectivement 2, 1 ou 0 ligne à retard de 888 ns. Seule la partie vidéo utile de 52 µs sera ou non décalée temporellement. Dans tous les cas les signaux de synchronisation et les salves d’authentification traversent le décrypteur sans être retardés. En effet il est important de ne perturber ni la synchronisation, ni le fonctionnement des circuits d’identification ligne du téléviseur. Donc, apparemment rien de bien compliqué ni d’extraordinaire mais une analyse plus poussée révèle quelques difficultés :
- Quelle ligne en retard employer ? 888 ns ne correspond à aucune valeur normalisée et est difficile à obtenir par association d’une ou plusieurs lignes à constantes réparties. Le meilleur compromis est obtenu avec une ligne à retard de 470 ns et une autre de 390 ns ce qui fait 860 ns et génère donc une erreur de 28 ns… Sur un tube de 14 pouces, la vitesse de balayage horizontal du spot veut 8 mm/µs. L’erreur de 28 ns se traduit donc par un décalage de 2/10ème de millimètre, valeur raisonnable mais légèrement gênante.
- Autre phénomène beaucoup plus désagréable, ces lignes sont couramment employées dans les circuits de luminance des téléviseurs couleurs. Or dans ce cas, elles ne doivent affecter ni le signal de luminance ni le signal de chrominance. Leur emploi nécessite donc une amplification et préaccentuation compensant respectivement, perte d’insertion et manque de bande passante. Heureusement les rotations de phases entre 4 et 5 MHz ne semblent pas gênantes, en tout cas pas suffisamment pour altérer les signaux de chrominance.
A cette première solution on préfère des lignes CCD (lignes dites à transfert de charge) symbolisées au synoptique de la figure 5 par R1 et R2. Il s’agit de circuits TDA 4560. Dans ce cas, la bande passante est juste suffisante et le retard peut même être ajusté à 888 ns mais 880 ns donne de bons résultats et correspond à une erreur de 6/100ème mm seulement.
Les 2 lignes sont en cascade, un amplificateur et un circuit de clamp intercalés entre elles. Pour récupérer les signaux vidéo retardés ou non on doit employer 2 autres amplificateurs et circuits de clamp, le premier placé directement à l’entrée vidéo cryptée et le second après la deuxième ligne à retard. Cette configuration peut être adoptée, même si on emploie des lignes à constantes réparties associées à leur circuit de préaccentuation.
Les signaux présents à la sortie de chaque amplificateur correspondent au signal vidéo : Retardé de 2T, retardé de T, non retardé. Ils sont envoyés au commutateur 3 entrées / 1 sortie et attaque le téléviseur, via une interface de sortie (Amplificateur et adaptateur éventuels). Il ne reste plus qu’à actionner le commutateur en appliquant le principe suivant :
- Ne pas retarder le top de synchronisation ligne et la salve d’identification.
- Retarder le signal de la ligne utile de 2T si celui-ci n’est pas retardé à l’émission.
- Retardez le signal utile de T si celui-ci retardé de T à l’émission.
- Ne pas retarder le signal de ligne utile si celui-ci est retardé de 2T à l’émission.
Ce travail est confié au système de détection d’image associé au bloc de génération des fenêtres et de tri des tops de synchronisation représentés à la figure 5.
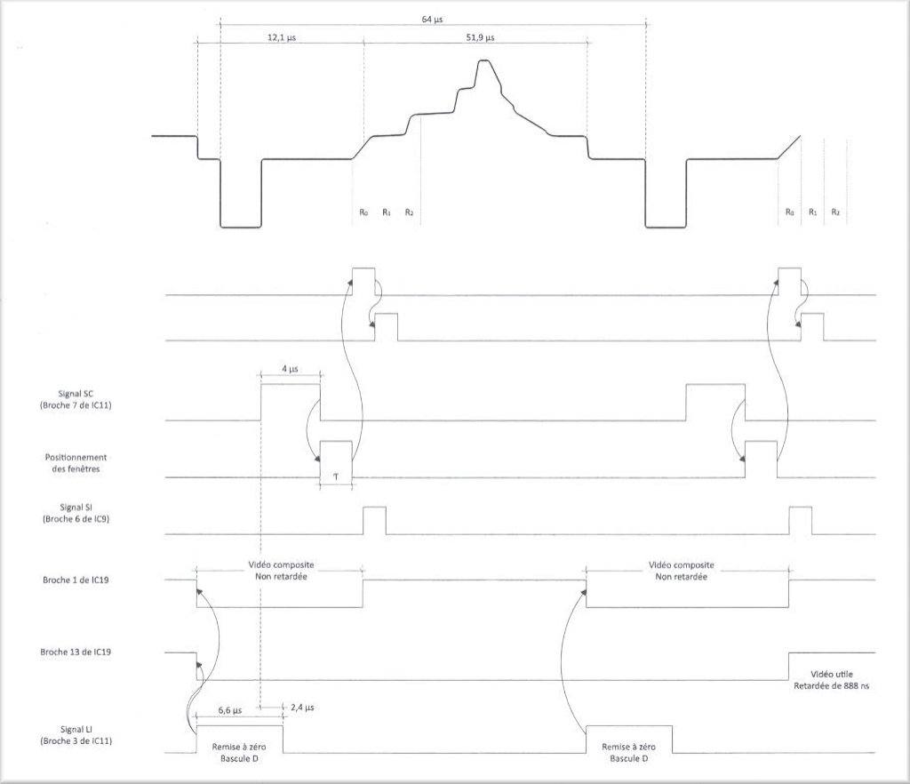
À la lecture du diagramme des temps de la figure 6 le fonctionnement apparaît évident. Le bloc de tri des tops de synchronisation délivre 3 informations :
- Un signal à la fréquence trame, non employé dans le circuit mais utile pour synchroniser un oscilloscope à la mise au point.
- Un signal à la fréquence ligne dit LI de 6,6 µs de largeur.
- Un signal à la fréquence ligne dite SC (SandCastle) de 4 µs de largeur.
La séquence de fonctionnement se déroule de la manière suivante : à la fin d’une ligne le signal LI repositionne les 2 lignes de commande du commutateur au niveau bas et le signal vidéo traverse le décrypteur sans être retardé. Le signal de début d’image SI fait son apparition dans une des périodes suivantes : R0, R1 ou R2. Si le signal de début d’image arrive pendant R0 ou R1, la logique actionne la ligne de commande correspondante au commutateur. En cas d’arrivée pendant R2, aucune modification donc aucun retard. L’impulsion SC est en outre employé pour réaligner (clamper) le signal vidéo, signal non retardé où signal retardé de 1 à 2T ; elle assure aussi le bon fonctionnement du circuit de détection de début d’image.
Le schéma de principe est séparé en 2 parties :
- La première représentée par la figure 7, traite de la commutation des retards des circuits, du réalignement et du positionnement des fenêtres délimitant R0 et R1.
- La seconde représentée à la figure 8, ne concerne que la détection du signal de début d’image SI.
Tri, retard, réalignement et commutation
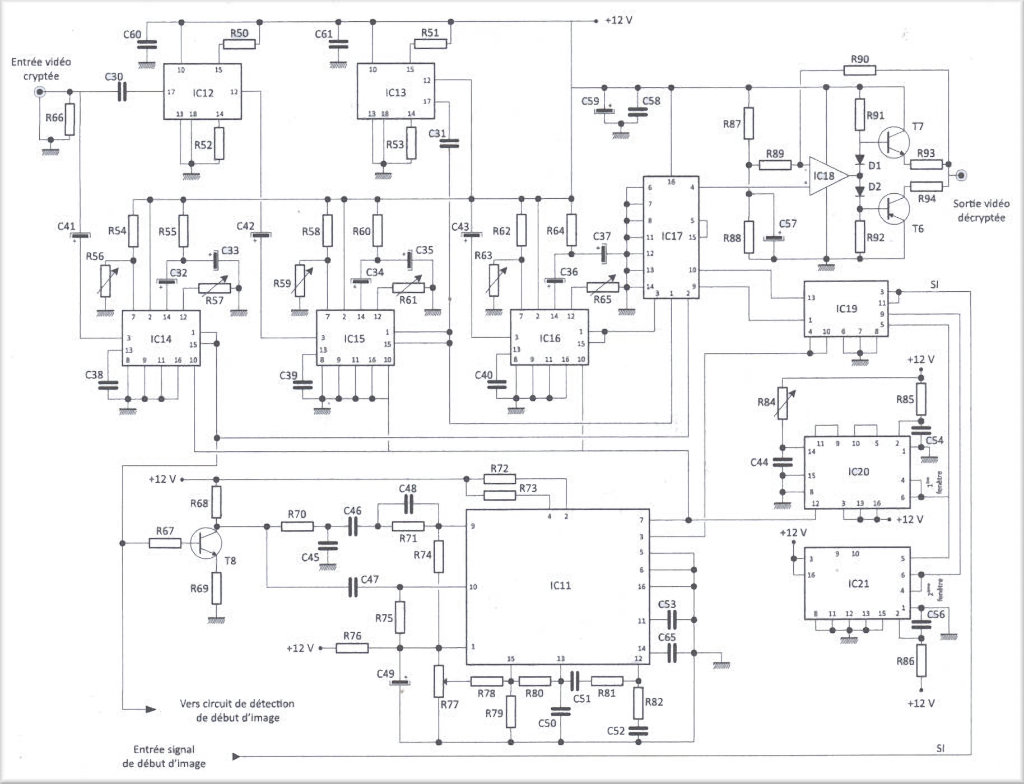
Le schéma correspondant à ces divers sous-ensembles est représenté à la figure 7. Le signal vidéo crypté issu de la prise Péritel du téléviseur attaque simultanément un circuit de retard IC12 et un circuit amplificateur et réalignement IC14. Le signal réaligné attaque lui des circuits de tri des tables de synchronisation IC11 et le circuit de détection de début d’image.
1 - Le circuit de tri des tops de synchronisation
On peut simplement lui reprocher de nécessiter de nombreux composants périphériques. Le signal issu de IC14 étant clampé, l’attaque du transistor T8 peut être effectuée en continu cela constitue la seule originalité. On récupère le signal vidéo-composite inversé sur le collecteur de T8, signal sensiblement égal à 3 V crête-à-crête.
La borne 4 est connectée au pôle positif de l’alimentation ; on sélectionne ainsi une largeur d’impulsion horizontale de 7 µs (mesurée 6,6 µs). L’impulsion de retour ligne n’étant pas utilisée, l’entrée correspondante (impulsion ligne) devant être en phase avec le front descendant du top de synchro contenu dans le signal vidéo. On connecte la borne 5 au 0 V. Les autres composants annexes sont câblés traditionnellement. On récupère l'impulsion LI sur la borne 3 et sur la borne 7, l’impulsion SandCastel dite SC durant 4 µs et commençant avec le front montant du top de synchro continue dans le signal vidéo-composite. Ce même signal SC est utilisé pour le circuit de réalignement. Les signaux sont clampés au niveau de suppression. En toute rigueur on devrait clamper le signal retardé par SC, le signal retardé de T par SC retardé de T, et le signal retardé de 2T par SC de 2T. La complexité du schéma serait trop accrue et l’expérience a montré que cette précaution était superflue.
2 - Les circuits de réalignement (clamp)
3 circuits identiques IC14, IC15 et IC16 sont affectés à la mise à niveau des signaux non retardés, retardés de T ou retardés de 2T. Il s’agit de classiques TBA 970 (amplificateur vidéo).
Les potentiomètres connectés entre les broches 7 et le 0 V agissent sur le gain donc sur le contraste, et les potentiomètres connectés entre la broche 12 et le 0 V sur le décalage de la tension continue correspondant au niveau de suppression, soit un réglage de luminosité. Pendant la durée de l’impulsion SC, impulsion de clamp dans ce cas-là, le niveau de suppression du signal d’entrée est mesuré et stocké dans le condensateur connecté entre la broche 13 et le 0 V.
Le signal de sortie résulte de la soustraction du niveau stocké au signal d’entrée, le tout pouvant être décalé par le potentiomètre connecté entre la borne 12 et le 0 V.
3 - Le commutateur et son interface de sortie
Les 3 signaux vidéo sont aiguillés vers le commutateur IC17 de type 4053 (multiplexeur/démultiplexeur analogique). Le signal non retardé est injecté à la broche 1, le signal retardé de T à la broche 3 et le signal retardé de 2T à la broche 2. Un seul interrupteur est en service pendant chaque durée de ligne utile.
Ces 3 interrupteurs sont commandés par les niveaux appliqués aux broches 9 et 10, on a respectivement :
- 00 : choix du signal non retardé.
- 10 : choix du signal retardé de 2T.
- 01 : choix du signal retardé de T.
Le signal de sortie, un des 3 signaux précédents, est disponible à la broche 4 de IC 17. La résistance interne du commutateur est telle qu’il est impossible de charger cette sortie en 75 Ω, une interface s’impose donc. Bien qu’un étage à transistor puisse suffire on a préféré un montage à amplificateur opérationnel : gain et décalage de la tension de sortie peuvent éventuellement être facilement ajuster. Cette interface peut aisément débiter sur une charge de 75 Ω, voir deux (téléviseurs et magnétoscope en parallèle).
4 - Les circuits de retards
Comme annoncé précédemment il s’agit de 2 circuits à couplage de charges CCD. Le retard fixé de manière interne est fonction de la polarisation appliquée à la broche 15 : 880ns pour une tension comprise entre 9,5 V et 12 V. Le retard peut être facilement ajusté à 888ns en remplaçant la résistance fixe de 1 KΩ connectée entre la broche 14 et le 0 V, par un modèle ajustable.
5 - Le positionnement des fenêtres
Le positionnement des fenêtres R0 et R1 est assuré par un des monostables de IC20 et la largeur de chaque fenêtre par le second monostable de IC20 et un des monostables de IC21. La largeur de chaque fenêtre doit être proche de 880 ns, sans jamais dépasser cette valeur : 880 ns apparaît être le bon choix.
Chaque créneau délimitant les fenêtres R0 et R1 est associé au signal de début d’images SI pour actionner la double bascule D, IC19. L’une, l’autre où chacune des sorties des deux bascules passe au niveau 1 au début de l’image et le reste jusqu’à l’impulsion de remise à zéro, LI. Ces deux bascules valident le retard pendant toute la durée de la figure 6.
Toute cette circuiterie ne pose aucun problème, le bon fonctionnement est assuré à la seule condition qu’elle reçoive le signal de début de l’image SI au moment adéquat.
La détection du début d’image
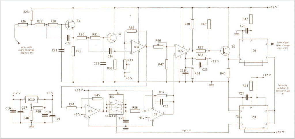
Cette détection fait l’objet du schéma de la figure 8. Les circuits assurant la détection reçoivent le signal vidéo crypté et clampé ainsi que le signal SC. Le signal vidéo est préalablement débarrassé de ses composantes de chrominance grâce aux étages T3 et T4, qui constituent un filtre passe bas d’ordre 4. Il est ensuite amplifié par IC4 avec un gain de l’ordre de 5. Cet amplificateur limite aussi la bande passante et malheureusement augmente donc le temps de remonter des signaux.
On compte en effet détecter le début d’image en détectant le passage du niveau de suppression au niveau du noir. La différence de niveau étant fixée à 3 % de l’amplitude crête-à-crête du signal vidéo composite, soit après amplification par 5 détecter 150 mV. Ceux qui ne devrait poser aucun problème majeur. En fait TDF ne respecte pas la norme en ce qui concerne ces niveaux qui sont bien inférieurs à ce que l’on pourrait attendre…
Pour se placer dans les meilleures conditions possibles on échantillonne le niveau du signal vidéo composite pendant le temps où le niveau de suppression est établi. Cet échantillonnage est assuré par le quadruple inverseur 4016 qui charge le condensateur C28 pendant les 4 µs de durée de SC. On compare finalement le signal vidéo-composite amplifié et filtré avec ce niveau continu représentatif du niveau de suppression. R46 permet de se placer juste au-dessus du seuil du comparateur IC5.
L’excursion de l’impulsion de sortie du comparateur vaut 6 V et est comprise entre plus 6 et plus 12 V. L'étage bâti autour de T5 transforme cette impulsion en plus 12 V, O V. L’impulsion de début d’image est calibrée par un des monostables de IC9. En sortie la largeur de cette impulsion n’a pas d’importance puisque seul le front montant a une action sur la double bascule D.
L’impulsion de début d’image SI n’est validée que si elle a lieu au début de la ligne et ce pendant un laps de temps défini par la fin de l’impulsion SC et la constante du second monostable de IC9. Ce mécanisme évite un re-déclenchement donc un changement du retard au milieu d’une ligne déjà traitée.
La prise Péritélévision
La prise Péritélévision dite "Péritel" par abus de langage (Péritel est une marque), est le connecteur d’interface entre le décrypteur et le téléviseur. On trouvera le schéma de raccordement à la figure 9.
Les réglages
Le son
Le seul réglage en fonctionnement, consiste à ajuster R19 pour éliminer le signal à 12,8 KHz, susceptible de traverser les différents filtres. Ce réglage sera fait à l’oscilloscope ou tout simplement à l’oreille.
L’image
- Appliquer sur l’entrée un signal vidéo crypté ou non.
- Régler R57 pour avoir le niveau de suppression à environ 1,4 V.
- Régler R55 pour avoir une amplification du signal vidéo de 1 Vpp au minimum.
- Régler R77 pour obtenir le verrouillage du PLL du TDA2593. Pour cette opération il faut visualiser les tops de synchro trame, et grâce à R77 amener la période du signal de synchro trame au voisinage de 20 ms.
Dès que l’on approche suffisamment près il y a capture et ensuite verrouillage. Envoyer le signal de synchro trame vers l’entrée synchro extérieure de l’oscilloscope, base de temps A. Envoyer le signal LI vers l’entrée synchro extérieure, base de temps B. Se positionner en mode B retardé par A.
- A : 2 ms/div.
- B : 20 µs/div à 1 µs/div, (suivant le signal à observer).
- Régler R61 pour placer le niveau de suppression du signal retardé de T à environ 1,4 V. Broches 1 et 15 de IC15.
- Régler R59 pour placer le niveau de suppression du signal retardé de 2T à environ 1,4 V. Broches 1 et 15 de IC16.
- Régler R63 pour ajuster l’amplitude du signal vidéo-composite à 1 Vcc. Broches 1 et 15 de IC15.
- Placer R46 au minimum de résistance.
- Agir sur R84 pour obtenir une image nette.
- Augmenter (De très peu…) la valeur de R46 pour améliorer la détection.
Les nomenclatures
Audio
| Résistances | Condensateurs | Composants actifs | Autres… |
|---|---|---|---|
| R1 : 4,7MΩ - 1/4W | C1 : 15pF | IC1 : CD 4584 | Q1 : Quartz 3276,8KHz |
| R2 : 1KΩ - 1/4W | C2 : 15pF | IC2 : CD 4020 | Fiche Péritel |
| R3 : 1KΩ - 1/4W | C3 : 3,3nF | IC3 : MC 1496 | Fiche Péritel |
| R4 : 15KΩ - 1/4W | C4 : 1nF | ||
| R5 : 18KΩ - 1/4W | C5 : 3,3nF | T1 : 2N 2222 | R18 : 47KΩ ajustable |
| R6 : 12KΩ - 1/4W | C6 : 220pF | T2 : 2N 2222 | |
| R7 : 12KΩ - 1/4W | C7 : 0,1µF | ||
| R8 : 1KΩ - 1/4W | C8 : 3,3µF | ||
| R9 : 10KΩ - 1/4W | C9 : 3,3µF | ||
| R10 : 1,2KΩ - 1/4W | C10 : 3,3nF | ||
| R11 : 100Ω - 1/4W | C11 : 3,3nF | ||
| R12 : 10KΩ - 1/4W | C12 : 3,3nF | ||
| R13 : 3,3KΩ - 1/4W | C13 : 1nF | ||
| R14 : 1KΩ - 1/4W | C14 : 0,1µF | ||
| R15 : 1KΩ - 1/4W | C15 : 10µF/16V | ||
| R16 : 1KΩ - 1/4W | |||
| R17 : 820Ω - 1/4W | |||
| R19 : 3,3KΩ - 1/4W | |||
| R20 : 1KΩ - 1/4W | |||
| R21 : 12KΩ - 1/4W | |||
| R22 : 12KΩ - 1/4W | |||
| R23 : 12KΩ - 1/4W |
Commutation vidéo
| Résistances | Condensateurs | Composants actifs | Autres… |
|---|---|---|---|
| R50 : 15KΩ - 1/4W | C30 : 0,33µF MKH | IC11 : TDA 2593 | R56 : 4,7KΩ - Ajustable |
| R51 : 15KΩ - 1/4W | C31 : 0,33µF MKH | IC12 : TDA 4560 | R57 : 22KΩ - Ajustable |
| R52 : 1KΩ - 1/4W | C32 : 1µF/16V | IC13 : TDA 4560 | R59 : 4,7KΩ - Ajustable |
| R53 : 1KΩ - 1/4W | C33 : 1µF/16V | IC14 : TBA 970 | R61 : 22KΩ - Ajustable |
| R54 : 6,8KΩ - 1/4W | C34 : 1µF/16V | IC15 : TBA 970 | R63 : 4,7KΩ ajustable |
| R55 : 27KΩ - 1/4W | C35 : 1µF/16V | IC16 : TBA 970 | R65 : 22KΩ - Ajustable |
| R58 : 6,8KΩ - 1/4W | C36 : 1µF/16V | IC17 : HEF 4053 | R77 : 47KΩ - Ajustable |
| R60 : 27KΩ - 1/4W | C37 : 1µF/16V | IC18 : CD 4020 | R84 : 22KΩ - Ajustable |
| R62 : 6,8KΩ - 1/4W | C38 : 0,47µF | IC19 : CD 4013 | |
| R64 : 27KΩ - 1/4W | C39 : 0,47µF MKH | IC20 : CD 4528 | |
| R66 : 75Ω - 1/4W | C40 : 0,47µF | IC21 : CD 4528 | |
| R67 : 27KΩ - 1/4W | C41 : 10µF/10V | ||
| R68 : 470Ω - 1/4W | C42 : 10µF/10V | T6 : 2N 3906 | |
| R69 : 100Ω - 1/4W | C43 : 0,1µF | T7 : 2N 3904 | |
| R70 : 1,5KΩ - 1/4W | C44 : 470pF | T8 : 2N 3904 | |
| R71 : 33KΩ - 1/4W | C45 : 100pF | ||
| R72 : 10KΩ - 1/4W | C46 : 0,47µF MKH | D1 : 1N 4148 | |
| R73 : 3,3KΩ - 1/4W | C47 : 0,47µF MKH | D2 : 1N 4148 | |
| R74 : 2,2MΩ - 1/4W | C48 : 10nF MKH | ||
| R75 : 2,2MΩ - 1/4W | C49 : 47µF/16V | ||
| R76 : 22Ω - 1/4W | C50 : 10nF MKH | ||
| R78 : 120KΩ - 1/4W | C51 : 4,7µF | ||
| R79 : 12KΩ - 1/4W | C52 : 0,47µF | ||
| R80 : 82KΩ - 1/4W | C53 : 0,1µF | ||
| R81 : 1,2KΩ - 1/4W | C54 : 100pF | ||
| R82 : 3,3KΩ - 1/4W | C55 : 4,7nF | ||
| R85 : 5,6KΩ - 1/4W | C56 : 100pF | ||
| R86 : 5.6KΩ - 1/4W | C57 : 10µF/10V | ||
| R87 : 15KΩ - 1/4W | C58 : 47µF/16V | ||
| R88 : 1,2KΩ - 1/4W | C59 : 0,1µF | ||
| R89 : 1,2KΩ - 1/4W | C60 : 22nF | ||
| R90 : 100Ω - 1/4W | C61 : 22nF | ||
| R91 : 3,3KΩ - 1/4W | |||
| R92 : 3,3KΩ - 1/4W | |||
| R93 : 10Ω - 1/4W | |||
| R94 : 10Ω - 1/4W |
Début d’image vidéo
| Résistances | Condensateurs | Composants actifs | Autres… |
|---|---|---|---|
| R24 : 100Ω - 1/4W | C16 : 0,1µF | IC4 : LF 357 | R33 : 4,7KΩ - Ajustable |
| R25 : 8,2KΩ - 1/4W | C17 : 47µF/16V | IC5 : LM 360 | R46 : 47KΩ - Ajustable |
| R26 : 10KΩ - 1/4W | C18 : 0,1µF | IC6 : TL 071 | |
| R27 : 1KΩ - 1/4W | C19 : 47µF/16V | IC7 : CD 4016 | Dissipateur TO 220 |
| R28 : 1KΩ - 1/4W | C20 : 22µF/10V | IC8 : TL 071 | |
| R29 : 10KΩ - 1/4W | C21 : 4,7pF | IC9 : CD 4528 | |
| R30 : 1KΩ - 1/4W | C22 : 82pF | IC10 : LM 317 | |
| R31 : 1KΩ - 1/4W | C23 : 33pF | ||
| R32 : 10KΩ - 1/4W | C24 : 100pF | T3 : 2N 3904 | |
| R34 : 150Ω - 1/4W | C25 : 22µF/10V | T4 : 2N 3904 | |
| R35 : 33KΩ - 1/4W | C26 : 330pµF | T5 : 2N 3906 | |
| R36 : 680KΩ - 1/4W | C27 : 1nF | ||
| R37 : 680KΩ - 1/4W | C28 : 1,5nF MKH | ||
| R38 : 1KΩ - 1/4W | C29 : 10pF | ||
| R39 : 4,7KΩ - 1/4W | C38 : 0,47µF | ||
| R40 : 2,2KΩ - 1/4W | C39 : 0,47µF MKH | ||
| R41 : 1KΩ - 1/4W | C40 : 0,47µF | ||
| R42 : 27KΩ - 1/4W | C41 : 10µF/16V | ||
| R43 : 5,6KΩ - 1/4W | C42 : 10µF/16V | ||
| R44 : 12KΩ - 1/4W | C43 : 10µF/16V | ||
| R45 : 12KΩ - 1/4W | C44 : 470pF | ||
| R47 : 150KΩ - 1/4W | C45 : 100pF | ||
| R48 : 820Ω - 1/4W | C46 : 0,47µF MKH | ||
| R49 : 220Ω - 1/4W |